首页
关于我们
关于我们
企业文化
团队建设
企业资质
资讯动态
公司新闻
领新2025新款风干拌种机现已上线
中小型拌种机热卖中
2025年上半年,领新小麦筛选机已上市
软硬种通用型特大通量TS-40W即将到来
热门机型
变频可调速拌种机
变频不锈钢拌肥/种子包衣机
效果展示
用户花生拌种实拍
领新团队
领新作为特邀嘉宾参展先正达“追光之旅”
领新的2015-2025,十年发展旅程
领新十周年庆
产品中心
包衣拌种机
定速包衣机系列
变频调速包衣机
高通量LX系列
智能高通量TS40
不锈钢系列
小型拌种机
LX4000风干包衣机
小麦精选机
其他
配药洗瓶器
售后支持
使用指南
故障排查
机器维修
流量计算
联系我们
产品手册
HOME
>
机器维修
>
产品手册
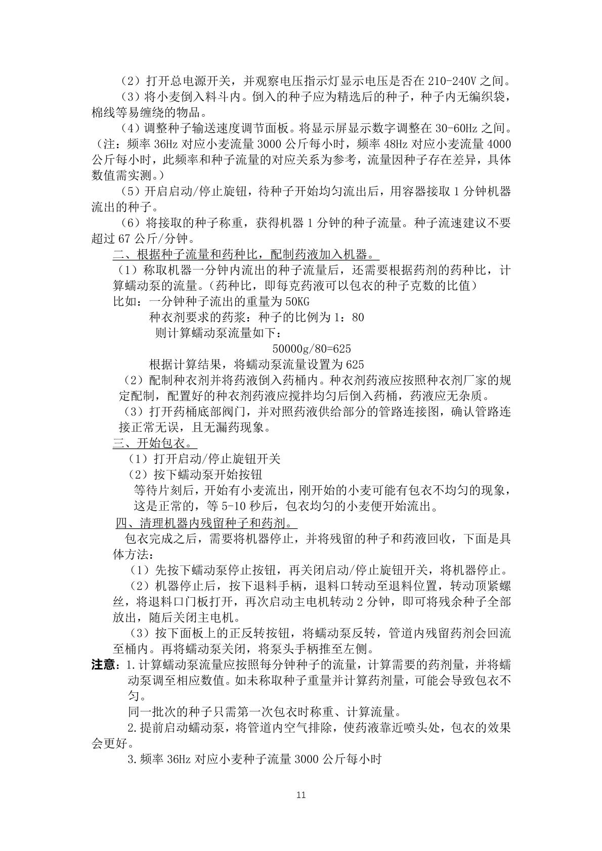
产品手册
LX4000使用手册
A
-
A
+
Prev:
售后电话4000867090
Next:
洗瓶器常见问题维修
相关文章:
LX4000轴承更换视频
LX3000拌种不均匀维修方法
LX3000轴承更换
LX3000竖轴拆卸清理
3000保养
TS40保养
3000喷头拆卸
LX3000常见问题维修
售后电话4000867090
洗瓶器常见问题维修
LXG变频机器报错代码参数修复
机器维修
机器维修视频
产品手册
联系方式 / Contact us
地址:山东省临沂市金锣双创园
电话: 400-086-7090
邮箱:smartseed@126.com
网址:
https://leadingjixie.com/